• HOME
  • ABOUT US
  • SERVICES
    • Loans
    • Project Financing
  • BLOGS
  • EVENTS
  • CONTACT US
Logo

FINANCIAL DREAMS DELIVERED

CUSTOMER SUPPORTCUSTOMER SUPPORT 9607619191
facebook
linkedin

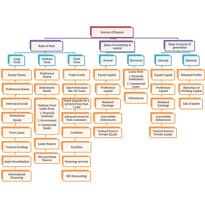
Sources of Finance

 

Sources of Finance

The sources of finance is the most explorable area especially for entrepreneurs who are about to start a new venture or are planning on expansion/modification. These sources are classified based on time period, ownership & control and their source of generation. It is ideal to evaluate each source before opting for it. Having known the many alternative sources of finance a company can choose from, choosing the right source and the right mix of finance is a key challenge. The process of selecting the right source involves in-depth analysis and understanding. Lets understand the classification of the sources of finance.

 

A short understanding of the different sources of finance:

          Source of finance

 

Deciding the right source of funds is crucial as the wrong source increases the cost of funds which in turn would have an impact on the feasibility of the project under concern.

                                                                                                                                                                                                                                                                                                   - By CA Smruti Dungarwal

 

About Us

  • We at RPD Financial Solutions Pvt. Ltd., are a multi dimensional & professional service organization aiming to provide you with solutions for your financial requirements through our expertise

A menu widget

  • Home
  • About Us
  • Services
  • Blog
  • Contact Us
Socialize

  • Facebook
  • Twitter
  • LinkedIn
  • Google+
  • Instagram
Get in touch

 

  Copyright ©2022, All rights reserved by RPD Financial Solutions Pvt. Ltd.

Design And Devloped By TechMET Solutions.